91视频
厚德笃志 勤思敏行
EN
导航
91视频概况
91视频简介
现任领导
组织机构
历史沿革
党建工作
91视频公告
党建通知
学习资料
常用下载
工作动态
规章制度
先进榜样
先进个人
先进集体
人才培养
本科生教育
专业介绍
培养方案
课程介绍
管理规定
研究生教育
专业介绍
管理规定
91视频公告
教学平台
国际合作办学
学科建设
学位点建设
平台建设
研究方向
招生就业
本科生招生
研究生招生
留学生招生
毕业生就业
工作发布
就业政策
招聘信息
实习实践
师资队伍
教师队伍
教授
副教授
讲师
教授级高工
高级工程师
工程师
教授级高级实验师
高级实验师
实验师
规章制度
人才招聘
国内外合作
国际交流
国内合作
团学工作
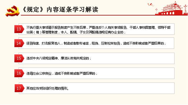
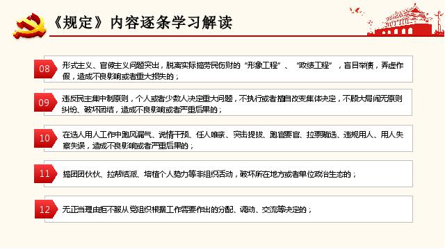
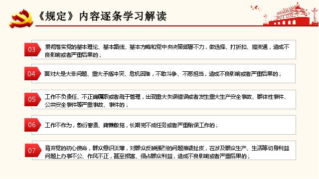
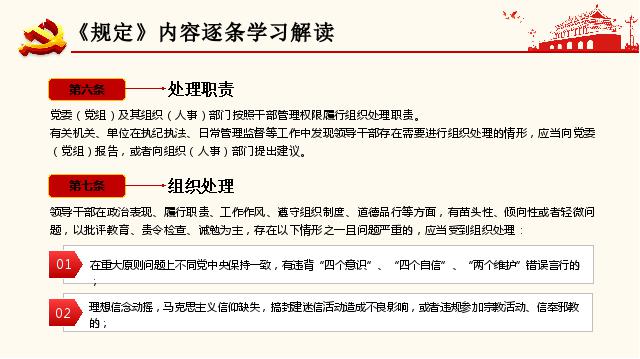
《中国共产党组织处理规定(试行)》
发布者:李乐乐
发布时间:2021-10-08
浏览次数:
642